ข้อมูลเกี่ยวกับหน่วยงาน

| ชื่อหน่วยงาน : | สำนักงานปศุสัตว์จังหวัดฉะเชิงเทรา |
| ที่อยู่ : | เลขที่ 43 ถนนสุขเกษม ตำบลหน้าเมือง อำเภอเมืองฉะเชิงเทรา จังหวัดฉะเชิงเทรา รหัสไปรษณีย์ 24000 |
| E-mail : | |
| โทรศัพท์ : | 0-3851-1700 |
| โทรสาร : | - |
อำนาจหน้าที่
อำนาจหน้าที่
กฎกระทรวงแบ่งส่วนราชการกรมปศุสัตว์ กระทรวงเกษตรและสหกรณ์ พ.ศ.2557 กำหนดให้
สำนักงานปศุสัตว์จังหวัดฉะเชิงเทรา เป็นหน่วยงานบริหารราชการส่วนกลาง มีอำนาจหน้าที่ดังต่อไปนี้
- ดำเนินการตามกฎหมายว่าด้วยโรคระบาดสัตว์ กฎหมายว่าด้วยการบำรุงพันธุ์สัตว์ กฎหมายว่าด้วยการควบคุมคุณภาพอาหารสัตว์ กฎหมายว่าด้วยสถานพยาบาลสัตว์ กฎหมายว่าด้วยโรคพิษสุนัขบ้า กฎหมายว่าด้วยการควบคุมการฆ่าสัตว์และจำหน่ายเนื้อสัตว์ และกฎหมายอื่นที่เกี่ยวข้อง
- ดำเนินการเกี่ยวกับสุขภาพสัตว์ การผสมเทียม สุขอนามัย และสิ่งแวดล้อมด้านการปศุสัตว์
- ศึกษา วิเคราะห์ วิจัย พัฒนา ประยุกต์ ส่งเสริม และถ่ายทอดเทคโนโลยีทางวิชาการด้านการปศุสัตว์
- กำกับ ดูแล ให้คำปรึกษา และสนับสนุนการปฏิบัติงานของสำนักงานปศุสัตว์อำเภอ
- ปฏิบัติงานร่วมกับหรือสนับสนุนการปฏิบัติงานของหน่วยงานอื่นที่เกี่ยวข้องหรือที่ได้รับมอบหมาย
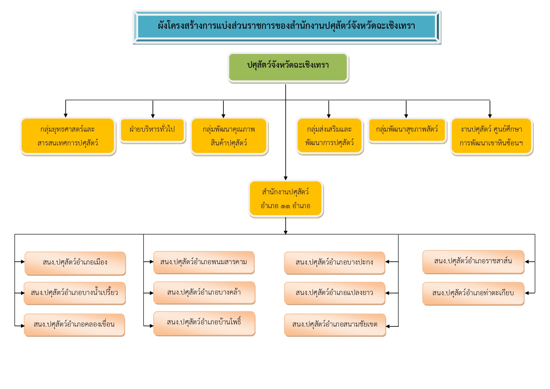
ฝ่ายบริหารทั่วไป
มีอำนาจหน้าที่ ดังต่อไปนี้
- ดำเนินการเกี่ยวกับงานสารบรรณและงานธุรการทั่วไป
- ดำเนินการเกี่ยวกับงานด้านการเงิน การบัญชี งบประมาณ วัสดุ ครุภัณฑ์ การบริหารงานบุคคล และงานติดต่อประสานงานทั่วไป
กลุ่มยุทธศาสตรต์และสารสนเทศการปศุสัตว์
มีอำนาจหน้าที่ ดังต่อไปนี้
- ศึกษา วิเคราะห์จัดทำแผนยุทธศาสตร์/โครงการ/แผนงานและงบประมาณด้านการพัฒนาปศุสัตว์ ให้สอดคล้องกับแผนยุทธศาสตร์จังหวัด/กลุ่มจังหวัด/องค์กรปกครองส่วนท้องถิ่น และศักยภาพการปศุสัตว์ในพื้นที่
- จัดทำ ปรับปรุงฐานข้อมูล และสารสนเทศด้านการปศุสัตว์ให้ครอบคลุมครบถ้วน ทั้งในระดับจังหวัด อำเภอ ท้องถิ่น และเผยแพร่ประชาสัมพันธ์ข่าวสารด้านการปศุสัตว์อย่างทั่วถึง
- สนับสนุนการปฏิบัติงานตามโครงการ แผนงานในพื้นที่ ส่งเสริมการมีส่วนร่วมของเกษตรกรและประชาชนในการพัฒนาปศุสัตว์
- ส่งเสริมพัฒนาศักยภาพของผู้ปฏิบัติงานในพื้นที่ ให้สามารถปฏิบัติงานได้อย่างมีประสิทธิภาพและสามารถบริการประชาชนในการให้คำปรึกษาแนะนำ และช่วยเหลือผู้ประสบภัยพิบัติด้านปศุสัตว์
- ประสานกับหน่วยงานที่เกี่ยวข้องในการ บูรณาการงานตามยุทธศาสตร์ เพื่อให้เกิดความร่วมมือและเป็นข้อมูลในการพิจารณาจัดทำนโยบาย/โครงการ/แผนงาน ต่อไป
- ดำเนินการตามนโยบายเร่งด่วน และปฏิบัติงานอื่นตามที่ได้รับมอบหมาย
กลุ่มพัฒนาสุขภาพสัตว์
มีอำนาจหน้าที่ ดังต่อไปนี้
- ดำเนินการตามกฎหมายว่าด้วยโรคระบาดสัตว์ กฎหมายว่าด้วยสถานพยาบาลสัตว์ กฎหมายว่าด้วยโรคพิษสุนัขบ้า และกฎหมายที่เกี่ยวข้องตามที่ได้รับมอบอำนาจ
- ดำเนินการจัดทำแผนและปฏิบัติงานทางวิชาการด้านสุขศาสตร์สัตว์ ด้านวิทยาการสืบพันธุ์ การรักษาพยาบาลสัตว์ที่ซับซ้อน และการชันสูตรทางห้องปฏิบัติการ รวมทั้งสนับสนุนทางวิชาการแก่สำนักงานปศุสัตว์อำเภอ
- ศึกษา วิเคราะห์ วิจัยพัฒนาและถ่ายทอดเทคโนโลยีด้านสุขภาพสัตว์
กลุ่มพัฒนาคุณภาพสินค้าปศุสัตว์
มีอำนาจหน้าที่ ดังต่อไปนี้
- ดำเนินการตามกฎหมายว่าด้วยการควบคุมคุณภาพอาหารสัตว์ ยาสัตว์ กฎหมายว่าด้วยการควบคุมการฆ่าสัตว์และจำหน่ายเนื้อสัตว์ และกฎหมายอื่นตามที่ได้รับมอบอำนาจ
- ดำเนินการเกี่ยวกับการพัฒนาฟาร์มให้เป็นไปตามมาตรฐานฟาร์ม หลักสวัสดิภาพสัตว์และพัฒนาคุณภาพสินค้าปศุสัตว์ ตรวจสอบติดตามรักษามาตรฐานฟาร์มที่ผ่านการรับรอง ควบคุมและสนับสนุนการปฏิบัติงานด้านมาตรฐานฟาร์มและสินค้าปศุสัตว์แก่สำนักงานปศุสัตว์อำเภอ
- ศึกษา วิเคราะห์ วิจัยพัฒนาและถ่ายทอดเทคโนโลยีด้านมาตรฐานสินค้าปศุสัตว์
กลุ่มส่งเสริมและพัฒนาการปศุสัตว์
มีอำนาจหน้าที่ ดังต่อไปนี้
- ศึกษา วิเคราะห์ วิจัยพัฒนาและประยุกต์เทคโนโลยีการผลิตสัตว์ ผลิตภัณฑ์สัตว์ แนวทางการแก้ไขปัญหาการผลิตสัตว์ให้เหมาะสมที่จะนำไปปฏิบัติในพื้นที่
- วิเคราะห์ศักยภาพพื้นที่ จัดระบบเขตเศรษฐกิจด้านการผลิตปศุสัตว์ ระบบการตลาดปศุสัตว์
- กำหนดแผนและแนวทางการปฏิบัติงานถ่ายทอดเทคโนโลยีที่หมาะสมไปสู่เกษตรกร กลุ่มเกษตรกรเป้าหมาย และองค์กรที่เกี่ยวข้อง และให้คำปรึกษา แนะนำเกี่ยวกับระบบการพัฒนาปศุสัตว์
- ส่งเสริมและพัฒนาการปศุสัตว์ ด้านการผลิตสัตว์ พันธุ์สัตว์
- ติดตาม ตรวจสอบและประเมินผลการปฏิบัติงานตามโครงการ แผนงาน/งบประมาณ (กำกับ ดูแลงาน/โครงการตามพระราชดำริ และโครงการพิเศษ)
สำนักงานปศุสัตว์อำเภอ
มีอำนาจหน้าที่ ดังต่อไปนี้
- ดำเนินการตามกฎหมายว่าด้วยโรคระบาดสัตว์ กฎหมายว่าด้วยการบำรุงพันธุ์สัตว์ กฎหมายว่าด้วยการควบคุมคุณภาพอาหารสัตว์ กฎหมายว่าด้วยสถานพยาบาลสัตว์ กฎหมายว่าด้วยโรคพิษสุนัขบ้า กฎหมายว่าด้วยการควบคุมการฆ่าสัตว์และจำหน่ายเนื้อสัตว์ และกฎหมายที่เกี่ยวข้อง
- ดำเนินการเกี่ยวกับสุขภาพสัตว์ การผสมเทียม สุขอนามัยและสิงแวดล้อมด้านการปศุสัตว์
- ให้คำปรึกษา แนะนำ และถ่ายทอดเทคโนโลยีด้านการปศุสัตว์
- ปฏิบัติงานร่วมกับหรือสนับสนุนการปฏิบัติงานของหน่วยงานอื่นที่เกี่ยวข้องหรือที่ได้รับมอบหมาย
ยุทธศาสตร์และแผนปฎิบัติราชการ
...
โครงสร้างหน่วยงาน

ทำเนียบผู้บริหาร
ทำเนียบบุคลากร

-ว่าง-
ปศุสัตว์จังหวัดฉะเชิงเทรา
:: ฝ่ายบริหารทั่วไป :: | |||
| นางสาวลักขณา นิภาวงศ์ หัวหน้าฝ่ายบริหารทั่วไป 063-6645626 | |||
|
นางสาวพฤษชาติ มหาศิริ เจ้าพนักงานการเงินและบัญชีชำนาญงาน | |||
|
นางสาวกัลยา มนต์วัฒนชัย นักจัดการงานทั่วไป |
นางสาวแคทรียา เหลือเริ่มวงศ์ นักจัดการงานทั่วไป | ||
:: กลุ่มยุทธศาสตร์และสารสนเทศการปศุสัตว์ :: | ||||
|
นางสาวณัฐชา ริยะกุล หัวหน้ากลุ่มยุทธศาสตร์และสารสนเทศการปศุสัตว์ 086-5613938
| ||||
|
นางสาวประภาพรรณ เอี๊ยบประเสริฐ เจ้าพนักงานสัตวบาลชำนาญงาน |
ว่าที่ร้อยตรีหญิงนิภาพร พงษ์ไพบูลย์ เจ้าพนักงานสัตวบาลปฏิบัติงาน | |||
|
นางสาวนัยนา จันทมาลา เจ้าหน้าที่ระบบงานคอมพิวเตอร์ | ||||
|
:: กลุ่มพัฒนาสุขภาพสัตว์ :: | ||||
|
นางสาวฉัตรสุดา ชุมเกษียร หัวหน้ากลุ่มพัฒนาสุขภาพสัตว์ 089-8919321 | ||||
|
นางสาวนันทรัตน์ รัตนถิตะกุล นายสัตวแพทย์ชำนาญการพิเศษ |
นางสาวสุพรรษา ศศิมณฑล นายสัตวแพทย์ชำนาญการ | |||
| นางนพิศ ไหมทอง เผือกนรินทร์ เจ้าพนักงานสัตวบาล |
นางสาวจันทิมา บุญศรีสวัสดิ์ เจ้าพนักงานสัตวบาล | |||
|
นายพชร สงวนชม เจ้าพนักงานสัตวบาล |
นายสุรสีห์ ติสันทา พนักงานผู้ช่วยปศุสัตว์ | |||
|
:: กลุ่มพัฒนาคุณภาพสินค้าปศุสัตว์ :: | ||
|
นางสาวยุพาพร นักบุญ หัวหน้ากลุ่มพัฒนาคุณภาพสินค้าปศุสัตว์ 089-7518321 | ||
|
นางสาวอินทุกานต์ พลมณี นายสัตวแพทย์ชำนาญการ |
นางสาวชลฤทัย สุุขมา นายสัตวแพทย์ปฏิบัติการ | |
|
นางมลทิยา ผิวสวยคำ นักวิชาการสัตวบาล |
ว่าที่ร้อยตรีหญิงภัทราวดี แสงรัตน์ นักวิชาการสัตวบาล | |
|
นางสาวกรรณิการ์ มาไกล นักวิชาการสัตวบาล |
นางสาวธนานิษฐ์ วงษ์วาลจันทร์ นักวิชาการสัตวบาล | |
|
นายณัฐวัฒน์ บุนนาค นักวิชาการสัตวบาล |
ว่าที่ร้อยตรีหญิงสุกัญญา เกิดผล เจ้าพนักงานสัตวบาล | |
|
:: กลุ่มส่งเสริมและพัฒนาการปศุสัตว์ :: | ||
|
นายศิริยานนท์ ดอกผึ้ง หัวหน้ากลุ่มส่งเสริมและพัฒาการปศุสัตว์ 095-0491836 | ||
| นางสาววราลักษณ์ ใจเก่งดี นักวิชาการสัตวบาลปฏิบัติการ
นางสาวจุฑามาศ กันจินะ นักวิชาการสัตวบาล | ||
:: งานปศุสัตว์ ศูนย์ศึกษาการพัฒนาเขาหินซ้อน อันเนื่องมาจากพระราชดำริ :: | ||
|
นายภัคภณ เจรีรัตน์ หัวหน้างานปศุสัตว์ ศูนย์ศึกษการพัฒนาเขาหินซ้อนฯ 089-7777045 | ||
|
นางสาวกัญญา มากมน นักวิชาการสัตวบาล |
นายเทอดศักดิ์ ศรีโพธิ์ เจ้าพนักงานสัตวบาล | |
|
นายนันธนวัฒน์ นิภาวงศ์ พนักงานผู้ช่วยสัตวบาล |
นายวัชระ สิงหาดี พนักงานผู้ช่วยสัตวบาล | |
|
นางสาววริศรา สิงหาดี พนักงานผู้ช่วยสัตวบาล |
นายพงศกร วรกิจสุขเจริญ พนักงานผู้ช่วยสัตวบาล | |
ทำเนียบปศุสัตว์อำเภอ
| :: สำนักงานปศุสัตว์อำเภอเมืองฉะเชิงเทรา ::
| ||||
|
นายสุพจน์ พวงศรี ปศุสัตว์อำเภอเมืองฉะเชิงเทรา 089-9334748 |
| |||
|
นายธนาพิชญ์ ธรรมธิ นายสัตวแพทย์ปฏิบัติการ | ||||
|
นางสาวพรรธมน บุนนาค นักวิชาการสัตวบาล |
นายอุทัย อุ้ยคำตา เจ้าพนักงานสัตวบาล | |||
|
|
:: สำนักงานปศุสัตว์อำเภอบางคล้า ::
|
| ||
|
นายสุรัตน์ อุรัมภรณ์ ปศุสัตว์อำเภอบางคล้า 081-8656805 | ||||
|
นายภัณภพ พ่วงพี นายสัตวแพทย์ปฏิบัติการ (ช่วยราชการที่ สลก.) |
| ![]() นายสุทัด ฉิมรัมย์ เจ้าพนักงานสัตวบาลชำนาญงาน | ||
|
:: สำนักงานปศุสัตว์อำเภอพนมสารคาม ::
| ||||
|
นายรัตนะ ช่วยเกิด ปศุสัตว์อำเภอพนมสารคาม 097-2978258 | ||||
|
นางสาวกมลพร จิรธนสุนทร นายสัตวแพทย์ปฏิบัติการ |
นางสาวศิริวรรณ แก้วตุ่มกา เจ้าพนักงานสัตวบาลปฏิบัติงาน | |||
|
นายอำนาจ อินทศรี นักวิชาการสัตวบาล |
ว่าที่ ร.ต.ศุภฤกษ์ ทัพมงคล เจ้าพนักงานสัตวบาล | |||
|
:: สำนักงานปศุสัตว์อำเภอบ้านโพธิ์ ::
| ||||
|
นางสาวนันทรัตน์ รัตนถิตะกุล นายสัตวแพทย์ชำนาญการพิเศษ รักษาราชการแทนปศุสัตว์อำเภอบ้านโพธิ์ 097-1561795 | ||||
|
นางประทิน ศรีสกุล เจ้าพนักงานสัตวบาล | ||||
|
:: สำนักงานปศุสัตว์อำเภอบางน้ำเปรี้ยว ::
| ||||
|
นายนพปฎล สุวรรณมาโจ ปศุสัตว์อำเภอบางปะกง รักษาราชการแทนปศุสัตว์อำเภอบางน้ำเปรี้ยว 081-7321156 | ||||
|
นางสาวพิชามญชุ์ เสียงเพราะดี นายสัตวแพทย์ปฏิบัติการ | ||||
|
นายสัญญา เกิดผล เจ้าพนักงานสัตวบาล |
นายวินัย มุดตะเล็บ เจ้าพนักงานสัตวบาล |
นายสืบพงษ์ จันทร์เกษ เจ้าพนักงานสัตวบาล | ||
|
:: สำนักงานปศุสัตว์อำเภอบางปะกง ::
| ||||
|
นายนพปฎล สุวรรณมาโจ ปศุสัตว์อำเภอบางปะกง 081-7321156 | ||||
|
:: สำนักงานปศุสัตว์อำเภอคลองเขื่อน ::
| ||||
|
นายสุทัด ฉิมรัมย์ เจ้าพนักงานสัตวบาลชำนาญงาน รักษาราชการแทนปศุสัตว์อำเภอคลองเขื่อน 090-3974255 | ||||
|
นางสาวจตุรพร เจียดำรงค์ นักวิชาการสัตวบาลปฏิบัติการ | ||||
|
:: สำนักงานปศุสัตว์อำเภอราชสาส์น ::
| ||||
|
นายสุพจน์ พวงศรี ปศุสัตว์อำเภอเมืองฉะเชิงเทรา รักษาราชการแทนปศุสัตว์อำเภอราชสาส์น 089-9334748 | ||||
|
นายวิรัตน์ มาโนษยวงศ์ เจ้าพนักงานสัตวบาล | ||||
|
:: สำนักงานปศุสัตว์อำเภอแปลงยาว ::
| ||||
|
นายสาโรจ อาจหาญ ปศุสัตว์อำเภอแปลงยาว 096-9132889 | ||||
|
นายชลิช คงพันธ์ เจ้าพนักงานสัตวบาลปฏิบัติงาน | ||||
|
:: สำนักงานปศุสัตว์อำเภอสนามชัยเขต ::
| ||||
|
นายกมล ยกย่อง ปศุสัตว์อำเภอสนามชัยเขต 081-1583634 | ||||
|
นายพยุงศักดิ์ แวงวรรณ เจ้าพนักงานสัตวบาล | ||||
|
:: สำนักงานปศุสัตว์อำเภอท่าตะเกียบ ::
| ||||
|
นายกฤษณะ เกาะแก้ว ปศุสัตว์อำเภอท่าตะเกียบ 098-8647827 |



































































กระทรวงเกษตรและสหกรณ์
กรมปศุสัตว์